




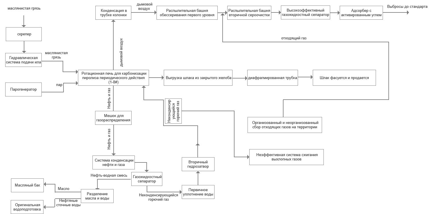
§£ §ï§ä§à§Þ §á§Ý§Ñ§ß§Ö §Ú§ã§á§à§Ý§î§Ù§å§Ö§ä§ã§ñ §à§ä 6 §Õ§à 8 §Ü§à§ä§Ý§à§Ó §Õ§Ý§ñ §Ü§â§Ö§Ü§Ú§ß§Ô§Ñ, §Ñ §à§Ò§à§â§å§Õ§à§Ó§Ñ§ß§Ú§Ö §â§Ñ§Ò§à§ä§Ñ§Ö§ä §á§à§ã§Ý§Ö§Õ§à§Ó§Ñ§ä§Ö§Ý§î§ß§à, §ä§Ñ§Ü §é§ä§à §Ü§â§Ö§Ü§Ú§ß§Ô-§á§Ö§é§î §Þ§à§Ø§Ö§ä §â§Ñ§Ò§à§ä§Ñ§ä§î §ß§Ö§á§â§Ö§â§í§Ó§ß§à §Ò§Ö§Ù §á§Ö§â§Ö§Ò§à§Ö§Ó. §³§Ú§ã§ä§Ö§Þ§Ñ §â§Ñ§Ù§Õ§Ö§Ý§Ö§ß§Ñ §ß§Ñ §Ô§Ú§Õ§â§Ñ§Ó§Ý§Ú§é§Ö§ã§Ü§å§ð §ã§Ú§ã§ä§Ö§Þ§å §á§à§Õ§Ñ§é§Ú, §ã§Ú§ã§ä§Ö§Þ§å §Ü§Ñ§â§Ò§à§ß§Ú§Ù§Ñ§è§Ú§Ú §Ü§â§Ö§Ü§Ú§ß§Ô§Ñ (§Ó§â§Ñ§ë§Ñ§ð§ë§Ñ§ñ§ã§ñ §á§Ö§é§î §á§Ú§â§à§Ý§Ú§Ù§Ñ, §ã§Ú§ã§ä§Ö§Þ§Ñ §à§Ò§â§Ñ§ä§ß§à§Ô§à §ã§Ø§Ú§Ô§Ñ§ß§Ú§ñ §ß§Ö§Ü§à§ß§Õ§Ö§ß§ã§Ú§â§å§Ö§Þ§à§Ô§à §Ô§Ñ§Ù§Ñ, §Ô§à§â§Ö§Ý§Ü§Ñ §Õ§Ý§ñ §á§â§Ú§â§à§Õ§ß§à§Ô§à §Ô§Ñ§Ù§Ñ §ã§à §ã§Ó§Ö§â§ç§ß§Ú§Ù§Ü§Ú§Þ §ã§à§Õ§Ö§â§Ø§Ñ§ß§Ú§Ö§Þ §Ñ§Ù§à§ä§Ñ, §á§Ñ§â§à§Ô§Ö§ß§Ö§â§Ñ§ä§à§â, §ß§Ö§ï§æ§æ§Ö§Ü§ä§Ú§Ó§ß§Ñ§ñ §Ü§Ñ§Þ§Ö§â§Ñ §ã§Ô§à§â§Ñ§ß§Ú§ñ §à§ä§â§Ñ§Ò§à§ä§Ñ§Ó§ê§Ö§Ô§à §Ô§Ñ§Ù§Ñ), §â§Ö§Ô§Ö§ß§Ö§â§Ñ§è§Ú§ñ §á§Ú§â§à§Ý§Ú§Ù§ß§à§Ô§à §Þ§Ñ§ã§Ý§Ñ §Ú §Ô§Ñ§Ù§Ñ §Ú §ã§Ú§ã§ä§Ö§Þ§Ñ §à§é§Ú§ã§ä§Ü§Ú (§Ó§à§Ù§Õ§å§ç§à§â§Ñ§ã§á§â§Ö§Õ§Ö§Ý§Ú§ä§Ö§Ý§î§ß§í§Û §Þ§Ö§ê§à§Ü, §â§Ñ§ã§á§í§Ý§Ú§ä§Ö§Ý§î§ß§í§Û §à§ç§Ý§Ñ§Õ§Ú§ä§Ö§Ý§î, §å§ã§ä§â§à§Û§ã§ä§Ó§à §à§ä§Õ§Ö§Ý§Ö§ß§Ú§ñ §Þ§Ñ§ã§Ý§Ñ §à§ä §Ó§à§Õ§í), §ã§Ú§ã§ä§Ö§Þ§Ñ §à§é§Ú§ã§ä§Ü§Ú §Õ§í§Þ§à§Ó§í§ç §Ô§Ñ§Ù§à§Ó (§ä§â§å§Ò§é§Ñ§ä§í§Û §à§ç§Ý§Ñ§Õ§Ú§ä§Ö§Ý§î, §á§Ö§â§Ó§Ñ§ñ §Ú §Ó§ä§à§â§Ñ§ñ §Ü§à§Ý§à§ß§ß§Ñ §à§Ò§Ö§ã§ã§Ö§â§Ú§Ó§Ñ§ß§Ú§ñ §Ú §å§Õ§Ñ§Ý§Ö§ß§Ú§ñ §á§í§Ý§Ú §ã §à§ç§Ý§Ñ§Ø§Õ§Ö§ß§Ú§Ö§Þ §â§Ñ§ã§á§í§Ý§Ö§ß§Ú§Ö§Þ, §Ó§à§Õ§à§à§ä§Õ§Ö§Ý§Ú§ä§Ö§Ý§î, §Ñ§Õ§ã§à§â§Ò§è§Ú§à§ß§ß§í§Û §á§â§à§Þ§í§ê§Ý§Ö§ß§ß§í§Û §à§é§Ú§ã§ä§Ú§ä§Ö§Ý§î §ã §Ñ§Ü§ä§Ú§Ó§Ú§â§à§Ó§Ñ§ß§ß§í§Þ §å§Ô§Ý§Ö§Þ) §³§Ú§ã§ä§Ö§Þ§Ñ §ã§Ò§à§â§Ñ §Ú §á§Ö§â§Ö§â§Ñ§Ò§à§ä§Ü§Ú §Ô§Ñ§Ù§Ñ, §Ó§ã§á§à§Þ§à§Ô§Ñ§ä§Ö§Ý§î§ß§í§Ö §ã§à§à§â§å§Ø§Ö§ß§Ú§ñ §Ú §Õ§â.
§¯§Ö§à§é§Ú§ë§Ö§ß§ß§í§Û §ê§Ý§Ñ§Þ, §á§à§Õ§Ý§Ö§Ø§Ñ§ë§Ú§Û §à§Ò§â§Ñ§Ò§à§ä§Ü§Ö, §á§à§ã§ä§å§á§Ñ§Ö§ä §Ó §á§Ö§é§î §á§Ö§â§Ú§à§Õ§Ú§é§Ö§ã§Ü§à§Û §â§à§ä§à§â§ß§à§Û §á§Ú§â§à§Ý§Ú§Ù§ß§à§Û §Ü§Ñ§â§Ò§à§ß§Ú§Ù§Ñ§è§Ú§Ú §ã §á§à§Þ§à§ë§î§ð §Ó§Ú§Ý§à§é§ß§à§Ô§à §á§à§Ô§â§å§Ù§é§Ú§Ü§Ñ §é§Ö§â§Ö§Ù §Ô§Ú§Õ§â§Ñ§Ó§Ý§Ú§é§Ö§ã§Ü§å§ð §ã§Ú§ã§ä§Ö§Þ§å §á§à§Õ§Ñ§é§Ú §Õ§Ý§ñ §ä§Ö§â§Þ§Ú§é§Ö§ã§Ü§à§Ô§à §Ü§â§Ö§Ü§Ú§ß§Ô§Ñ. §±§Ú§â§à§Ý§Ú§Ù§ß§í§Û §Ô§Ñ§Ù, §á§à§Ý§å§é§Ö§ß§ß§í§Û §Ó §â§Ö§Ù§å§Ý§î§ä§Ñ§ä§Ö §á§Ú§â§à§Ý§Ú§Ù§Ñ, §á§à§ã§ä§å§á§Ñ§Ö§ä §Ó §ã§Ú§ã§ä§Ö§Þ§å §Ü§à§ß§Õ§Ö§ß§ã§Ñ§è§Ú§Ú §á§à§ã§Ý§Ö §á§â§à§ç§à§Ø§Õ§Ö§ß§Ú§ñ §é§Ö§â§Ö§Ù §Ô§Ñ§Ù§à§ã§Ö§á§Ñ§â§Ñ§ä§à§â, §Ñ §ã§Þ§Ö§ã§î §ß§Ö§æ§ä§Ú §Ú §Ó§à§Õ§í, §á§à§Ý§å§é§Ö§ß§ß§Ñ§ñ §á§à§ã§Ý§Ö §Ü§à§ß§Õ§Ö§ß§ã§Ñ§ä §á§à§ã§ä§å§á§Ñ§Ö§ä §Ó §â§Ö§Ù§Ö§â§Ó§å§Ñ§â §â§Ñ§Ù§Õ§Ö§Ý§Ö§ß§Ú§ñ §Ô§Ñ§Ù§Ñ §Ú §Ø§Ú§Õ§Ü§à§ã§ä§Ú. §³§â§Ö§Õ§Ú §ß§Ú§ç §ß§Ö§Ü§à§ß§Õ§Ö§ß§ã§Ú§â§å§ð§ë§Ú§Û§ã§ñ §á§Ú§â§à§Ý§Ú§Ù§ß§í§Û §Ô§Ñ§Ù §á§à§ã§ä§å§á§Ñ§Ö§ä §Ó §á§Ö§é§î §é§Ö§â§Ö§Ù §Ó§ä§à§â§Ú§é§ß§í§Û §á§â§Ö§Õ§à§ç§â§Ñ§ß§Ú§ä§Ö§Ý§î§ß§í§Û §Ó§à§Õ§ñ§ß§à§Û §Ù§Ñ§ä§Ó§à§â §Õ§Ý§ñ §ã§Ô§à§â§Ñ§ß§Ú§ñ.§¦§ã§Ý§Ú §á§Ö§é§î §ß§Ö §Þ§à§Ø§Ö§ä §ã§Ø§Ö§é§î §ã§Ý§Ú§ê§Ü§à§Þ §Þ§ß§à§Ô§à §ß§Ö§Ü§à§ß§Õ§Ö§ß§ã§Ú§â§å§Ö§Þ§à§Ô§à §Ô§Ñ§Ù§Ñ, §ß§Ö§Ü§à§ß§Õ§Ö§ß§ã§Ú§â§å§Ö§Þ§í§Û §á§Ú§â§à§Ý§Ú§Ù§ß§í§Û §Ô§Ñ§Ù §â§Ñ§Ù§Õ§Ö§Ý§ñ§Ö§ä§ã§ñ §Ó §ß§Ö§ï§æ§æ§Ö§Ü§ä§Ú§Ó§ß§å§ð §Ü§Ñ§Þ§Ö§â§å §ã§Ô§à§â§Ñ§ß§Ú§ñ §à§ä§â§Ñ§Ò§à§ä§Ñ§ß§ß§à§Ô§à §Ô§Ñ§Ù§Ñ §Ú §Ó§à§ã§á§Ý§Ñ§Þ§Ö§ß§ñ§Ö§ä§ã§ñ. . §±§à§ã§Ý§Ö §à§ä§Õ§Ö§Ý§Ö§ß§Ú§ñ §à§ã§ä§Ñ§Ó§ê§Ö§Û§ã§ñ §Ø§Ú§Õ§Ü§à§ã§ä§Ú §Ó §â§Ö§Ù§Ö§â§Ó§å§Ñ§â§Ö §Õ§Ý§ñ §â§Ñ§Ù§Õ§Ö§Ý§Ö§ß§Ú§ñ §Ô§Ñ§Ù§Ñ §Ú §Ø§Ú§Õ§Ü§à§ã§ä§Ú §à§ä §Þ§Ñ§ã§Ý§Ñ §Ú §Ó§à§Õ§í §á§Ú§â§à§Ý§Ú§Ù§ß§à§Ö §Þ§Ñ§ã§Ý§à §á§à§ã§ä§å§á§Ñ§Ö§ä §Ó §Þ§Ñ§ã§Ý§ñ§ß§í§Û §â§Ö§Ù§Ö§â§Ó§å§Ñ§â, §Ñ §ã§ä§à§é§ß§í§Ö §Ó§à§Õ§í §á§à§ã§ä§å§á§Ñ§ð§ä §Ó §å§ã§ä§â§à§Û§ã§ä§Ó§à §Õ§Ý§ñ §à§é§Ú§ã§ä§Ü§Ú §Ó§à§Õ§í.
§±§à§ã§Ý§Ö §Ù§Ñ§Ó§Ö§â§ê§Ö§ß§Ú§ñ §á§Ú§â§à§Ý§Ú§Ù§Ñ §ß§Ö§æ§ä§Ö§ê§Ý§Ñ§Þ§Ñ §à§ß §ß§Ñ§á§â§Ñ§Ó§Ý§ñ§Ö§ä§ã§ñ §Ó §å§ã§ä§â§à§Û§ã§ä§Ó§à §Õ§Ý§ñ §ß§Ñ§Ò§Ú§Ó§Ü§Ú §ã§Ñ§Ø§Ú §é§Ö§â§Ö§Ù §å§ã§ä§â§à§Û§ã§ä§Ó§à §Õ§Ý§ñ §Ó§í§Ô§â§å§Ù§Ü§Ú §ê§Ý§Ñ§Ü§Ñ §ã §Ù§Ñ§Ü§â§í§ä§í§Þ §Ø§Ö§Ý§à§Ò§à§Þ §Ú §à§ä§Ó§à§Õ§ß§å§ð §ä§â§å§Ò§å. §£§Ö§ã§î §á§â§à§è§Ö§ã§ã §á§Ú§â§à§Ý§Ú§Ù§Ñ §Ó §à§ã§ß§à§Ó§ß§à§Þ §à§Ò§Ö§ã§á§Ö§é§Ú§Ó§Ñ§Ö§ä§ã§ñ §Ô§à§â§Ö§Ý§Ü§Ñ§Þ§Ú §Õ§Ý§ñ §á§â§Ú§â§à§Õ§ß§à§Ô§à §Ô§Ñ§Ù§Ñ. §³§Ô§à§â§Ö§Ó§ê§Ú§Û §á§â§Ú§â§à§Õ§ß§í§Û §Ô§Ñ§Ù §Ú §ß§Ö§Ü§à§ß§Õ§Ö§ß§ã§Ú§â§å§ð§ë§Ú§Û§ã§ñ §á§Ú§â§à§Ý§Ú§Ù§ß§í§Û §Ô§Ñ§Ù §á§à§ã§Ý§Ö §ã§Ô§à§â§Ñ§ß§Ú§ñ §á§â§à§ç§à§Õ§ñ§ä §é§Ö§â§Ö§Ù §ä§â§å§Ò§é§Ñ§ä§í§Û §à§ç§Ý§Ñ§Õ§Ú§ä§Ö§Ý§î, §á§Ö§â§Ó§å§ð §Ú §Ó§ä§à§â§å§ð §ã§ä§å§á§Ö§ß§Ú §à§Ò§Ö§ã§ã§Ö§â§Ú§Ó§Ñ§ß§Ú§ñ §Ú §å§ã§ä§â§à§Û§ã§ä§Ó§à §å§Õ§Ñ§Ý§Ö§ß§Ú§ñ §á§í§Ý§Ú, §å§ã§ä§â§à§Û§ã§ä§Ó§à §â§Ñ§Ù§Õ§Ö§Ý§Ö§ß§Ú§ñ §Ô§Ñ§Ù§Ñ §Ú §Ø§Ú§Õ§Ü§à§ã§ä§Ú, §å§ã§ä§â§à§Û§ã§ä§Ó§à §Ñ§Õ§ã§à§â§Ò§è§Ú§Ú §Ñ§Ü§ä§Ú§Ó§Ú§â§à§Ó§Ñ§ß§ß§à§Ô§à §å§Ô§Ý§ñ, §Ñ §Ù§Ñ§ä§Ö§Þ §Ô§Ñ§Ù §£§Ö§ß§ä§Ú§Ý§ñ§ä§à§â §à§ä§Ó§à§Õ§Ú§ä§ã§ñ §é§Ö§â§Ö§Ù §Õ§í§Þ§à§ç§à§Õ.

§´§Ö§ç§ß§Ú§é§Ö§ã§Ü§Ú§Û §á§Ñ§â§Ñ§Þ§Ö§ä§â
Ha§Ù§îa§ß§Úe | §´§Ö§ç§ß§Ú§é§Ö§ã§Ü§Ú§Û §Ú§ß§Õ§Ö§Ü§ã | §±apa§Þe§äp |
§¤§Ú§Õ§â§Ñ§Ó§Ý§Ú§é§Ö§ã§Ü§Ñ§ñ §ã§Ú§ã§ä§Ö§Þ§Ñ §á§à§Õ§Ñ§é§Ú | Ko§Ý§Ú§é§Ö§ã§ä§î§à §Ü§à§â§Þ§Ñ | 3~5m?/h |
§³§Ú§ã§ä§Ö§Þ§Ñ §á§Ú§â§à§Ý§Ú§Ù§ß§à§Û §Ü§Ñ§â§Ò§à§ß§Ú§Ù§Ñ§è§Ú§Ú (§Ö§Õ§Ú§ß§Ú§é§ß§Ñ§ñ) | Mac§ê§ä§Ñ§Ò §à§Ò§â§Ñ§Ò§à§ä§Ü§Ú | 15-20m?/d |
§¸§Ú§Ü§Ý §á§â§à§Ú§Ù§Ó§à§Õ§ã§ä§Ó§Ñ §à§Õ§ß§à§Û §á§Ö§é§Ú | 20~24h | |
§±apore§ßepa§äop | §ß§à§Þ§Ú§ß§Ñ§Ý§î§ß§Ñ§ñ §Þ§à§ë§ß§à§ã§ä§î | 36KW |
§³§Ú§ã§ä§Ö§Þ§Ñ §å§Ý§Ñ§Ó§Ý§Ú§Ó§Ñ§ß§Ú§ñ §Ú §à§é§Ú§ã§ä§Ü§Ú §á§Ú§â§à§Ý§Ú§Ù§ß§à§Ô§à §Ô§Ñ§Ùa | M§Ñ§Ü§ã§Ú§Þ§Ñ§Ý§î§ß§Ñ§ñ §â§Ñ§Ò§à§é§Ñ§ñ §ä§Ö§Þ§á§Ö§â§Ñ§ä§å§â§Ñ | 350¡æ |
§²§Ñ§ã§á§í§Ý§Ú§ä§Ö§Ý§î§ß§í§Û §à§ç§Ý§Ñ§Õ§Ú§ä§Ö§Ý§î | §±§Ý§à§ë§Ñ§Õ§î §ä§Ö§á§Ý§à§à§Ò§Þ§Ö§ß§Ñ | 85©O |
§µ§ã§ä§â§à§Û§ã§ä§Ó§à §Ô§Ñ§Ù§à§Ø§Ú§Õ§Ü§à§ã§ä§ß§à§Ô§à §â§Ñ§Ù§Õ§Ö§Ý§Ö§ß§Ú§ñ | O§Ò§ìe§Þ | 6.27m? |
§µ§ã§ä§â§à§Û§ã§ä§Ó§à §â§Ñ§Ù§Õ§Ö§Ý§Ö§ß§Ú§ñ §Þ§Ñ§ã§Ý§Ñ §Ú §Ó§à§Õ§í | O§Ò§ìe§Þ: | 6.27m? |
§³§Ú§ã§ä§Ö§Þ§Ñ §à§é§Ú§ã§ä§Ü§Ú §Õ§í§Þ§à§Ó§í§ç §Ô§Ñ§Ù§à§Ó | §±§Ý§à§ë§Ñ§Õ§î §ä§Önn§à§à§Ò§Þe§ß§Ñ | 40©O |
E§Þ§Ü§à§ã§ä§î §æ§Ú§Ý§î§ä§â§Ñ§è§Ú§Ú: | Q=20000m?/h |
§±§â§Ú§Þ§Ö§é§Ñ§ß§Ú§Ö: §Ó §ã§à§à§ä§Ó§Ö§ä§ã§ä§Ó§Ú§Ú §ã §ä§â§Ö§Ò§à§Ó§Ñ§ß§Ú§ñ§Þ§Ú §Ù§Ñ§Ü§Ñ§Ù§é§Ú§Ü§Ñ §Þ§à§Ø§Ö§ä §Ò§í§ä§î §â§Ö§Ñ§Ý§Ú§Ù§à§Ó§Ñ§ß §â§ñ§Õ §Õ§à§á§à§Ý§ß§Ú§ä§Ö§Ý§î§ß§à§Ô§à §à§Ò§à§â§å§Õ§à§Ó§Ñ§ß§Ú§ñ §Õ§Ý§ñ §á§â§Ö§Õ§Ó§Ñ§â§Ú§ä§Ö§Ý§î§ß§à§Û §Ú§Ý§Ú §á§à§ã§Ý§Ö§Õ§å§ð§ë§Ö§Û §à§Ò§â§Ñ§Ò§à§ä§Ü§Ú, §ä§Ñ§Ü§à§Ô§à §Ü§Ñ§Ü: §ã§å§ê§Ú§Ý§Ü§Ñ, §Ñ§Ó§ä§à§Þ§Ñ§ä§Ú§é§Ö§ã§Ü§Ñ§ñ §á§à§Õ§Ñ§é§Ñ, §Ú§Ù§Þ§Ö§Ý§î§é§Ú§ä§Ö§Ý§î, §Þ§Ñ§ê§Ú§ß§Ñ §Õ§Ý§ñ §Ó§à§Ý§à§é§Ö§ß§Ú§ñ §á§â§à§Ó§à§Ý§à§Ü§Ú, §Þ§Ñ§ê§Ú§ß§Ñ §Õ§Ý§ñ §â§Ö§Ù§Ü§Ú §ê§Ú§ß, §Þ§Ñ§ê§Ú§ß§Ñ §Õ§Ý§ñ §à§Ò§â§Ñ§Ò§à§ä§Ü§Ú §ã§Ñ§Ø§Ú, §ä§ñ§Ø§Ö§Ý§Ñ§ñ §ß§Ö§æ§ä§î. §ï§Þ§å§Ý§î§Ô§Ñ§ä§à§â §Ú §Õ§â.
1,§µ§ß§Ú§Ü§Ñ§Ý§î§ß§Ñ§ñ §Ü§à§ß§ã§ä§â§å§Ü§è§Ú§ñ §â§Ñ§Ù§Õ§Ö§Ý§Ö§ß§Ú§ñ §ß§Ö§æ§ä§Ö§á§â§à§Õ§å§Ü§ä§à§Ó §á§à§Õ§â§Ñ§Ù§Õ§Ö§Ý§ñ§Ö§ä§ã§ñ §ß§Ñ §Ý§Ö§Ô§Ü§à§Ö §Ø§Ú§Õ§Ü§à§Ö §ä§à§á§Ý§Ú§Ó§à, §ã§â§Ö§Õ§ß§Ö§Ö §Ø§Ú§Õ§Ü§à§Ö §ä§à§á§Ý§Ú§Ó§à §Ú §ä§ñ§Ø§Ö§Ý§à§Ö §Ø§Ú§Õ§Ü§à§Ö §ä§à§á§Ý§Ú§Ó§à §Ó §ã§à§à§ä§Ó§Ö§ä§ã§ä§Ó§Ú§Ú §ã §á§Ý§à§ä§ß§à§ã§ä§î§ð §ß§Ö§æ§ä§Ö§á§â§à§Õ§å§Ü§ä§Ñ, §é§ä§à§Ò§í §å§Õ§à§Ó§Ý§Ö§ä§Ó§à§â§Ú§ä§î §ä§â§Ö§Ò§à§Ó§Ñ§ß§Ú§ñ §Ü§Ý§Ú§Ö§ß§ä§à§Ó §á§à §Ü§Ý§Ñ§ã§ã§Ú§æ§Ú§Ü§Ñ§è§Ú§Ú §ß§Ö§æ§ä§Ú.
2,§³§Ú§ã§ä§Ö§Þ§Ñ §à§é§Ú§ã§ä§Ü§Ú §Ô§Ñ§Ù§Ñ, §ã§á§Ö§è§Ú§Ñ§Ý§î§ß§à §â§Ñ§Ù§â§Ñ§Ò§à§ä§Ñ§ß§ß§Ñ§ñ §Õ§Ý§ñ §â§Ñ§Ù§Ó§Ú§ä§í§ç §ã§ä§â§Ñ§ß §¦§Ó§â§à§á§í §Ú §¡§Þ§Ö§â§Ú§Ü§Ú, §à§Ò§Ö§ã§á§Ö§é§Ú§Ó§Ñ§Ö§ä §à§é§Ú§ã§ä§Ü§å §Õ§í§Þ§à§Ó§í§ç §Ô§Ñ§Ù§à§Ó §ã §Þ§Ú§Ü§â§à§à§ä§â§Ú§è§Ñ§ä§Ö§Ý§î§ß§í§Þ §Õ§Ñ§Ó§Ý§Ö§ß§Ú§Ö§Þ, §é§ä§à §Õ§Ö§Ý§Ñ§Ö§ä §á§â§à§Ú§Ù§Ó§à§Õ§ã§ä§Ó§Ö§ß§ß§í§Û §á§â§à§è§Ö§ã§ã §Ò§à§Ý§Ö§Ö §Ò§Ö§Ù§à§á§Ñ§ã§ß§í§Þ §Ú §ß§Ñ§Õ§Ö§Ø§ß§í§Þ.
3,§µ§ß§Ú§Ü§Ñ§Ý§î§ß§Ñ§ñ §Ü§à§ß§ã§ä§â§å§Ü§è§Ú§ñ §à§Ò§Ö§ã§ã§Ö§â§Ú§Ó§Ñ§ß§Ú§ñ §Ú §á§í§Ý§Ö§å§Õ§Ñ§Ý§Ö§ß§Ú§ñ: §Ü§Ú§ã§Ý§à§ä§ß§í§Û §Ô§Ñ§Ù §Ú §á§í§Ý§î §Þ§à§Ô§å§ä §Ò§í§ä§î §å§Õ§Ñ§Ý§Ö§ß§í §Ò§à§Ý§Ö§Ö §ï§æ§æ§Ö§Ü§ä§Ú§Ó§ß§à §ã §á§à§Þ§à§ë§î§ð §â§Ñ§ã§á§í§Ý§Ö§ß§Ú§ñ, §à§é§Ú§ã§ä§Ü§Ú §Ú §Ñ§Õ§ã§à§â§Ò§è§Ú§Ú, §Ú §ï§ä§à §ï§Ü§à§Ý§à§Ô§Ú§é§Ö§ã§Ü§Ú §Ò§Ö§Ù§Ó§â§Ö§Õ§ß§à §Ú §ß§Ö §Ù§Ñ§Ô§â§ñ§Ù§ß§ñ§Ö§ä §à§Ü§â§å§Ø§Ñ§ð§ë§å§ð §ã§â§Ö§Õ§å.
4,§¬§à§Þ§Ò§Ú§ß§Ú§â§à§Ó§Ñ§ß§ß§à§Ö §à§Ò§à§â§å§Õ§à§Ó§Ñ§ß§Ú§Ö §Õ§Ý§ñ §Ü§â§Ö§Ü§Ú§ß§Ô§Ñ §á§à§Ù§Ó§à§Ý§ñ§Ö§ä §à§ã§å§ë§Ö§ã§ä§Ó§Ý§ñ§ä§î §Ñ§Ó§ä§à§Þ§Ñ§ä§Ú§é§Ö§ã§Ü§à§Ö §Ú §ß§Ö§á§â§Ö§â§í§Ó§ß§à§Ö §á§â§à§Ú§Ù§Ó§à§Õ§ã§ä§Ó§à §Ú §â§Ñ§Ò§à§ä§å, §ä§Ö§Þ §ã§Ñ§Þ§í§Þ §ã§ß§Ú§Ø§Ñ§ñ §ï§Ü§ã§á§Ý§å§Ñ§ä§Ñ§è§Ú§à§ß§ß§í§Ö §â§Ñ§ã§ç§à§Õ§í §Ú §å§Ó§Ö§Ý§Ú§é§Ú§Ó§Ñ§ñ §á§â§Ú§Ò§í§Ý§î.
5,§±§â§Ú§Þ§Ö§ß§Ú§Þ§à§Ö §ã§í§â§î§Ö£º§°§ä§ç§à§Õ§í §á§Ý§Ñ§ã§ä§Þ§Ñ§ã§ã, §à§ä§ç§à§Õ§í §â§Ö§Ù§Ú§ß§í, §à§ã§ä§Ñ§ä§Ü§Ú §à§ä§â§Ñ§Ò§à§ä§Ñ§ß§ß§à§Û §Ü§â§Ñ§ã§Ü§Ú, §Ô§Ñ§Ý§î§Ó§Ñ§ß§Ú§é§Ö§ã§Ü§Ú§Û §ê§Ý§Ñ§Þ §Ú §Õ§â§å§Ô§Ú§Ö §ä§Ó§Ö§â§Õ§í§Ö §à§â§Ô§Ñ§ß§Ú§é§Ö§ã§Ü§Ú§Ö §à§ä§ç§à§Õ§í.
6,§®§à§Ø§Ö§ä §â§Ñ§Ò§à§ä§Ñ§ä§î §ã §ä§Ó§Ö§â§Õ§í§Þ§Ú §é§Ñ§ã§ä§Ú§è§Ñ§Þ§Ú §â§Ñ§Ù§Þ§Ö§â§à§Þ §Þ§Ö§ß§Ö§Ö 80 §Þ§Þ, §Ñ §ä§Ñ§Ü§Ø§Ö §ã §ä§Ñ§Ü§Ú§Þ§Ú §Ó§Ö§ë§Ñ§Þ§Ú, §Ü§Ñ§Ü §á§à§Ý§Ú§ï§ä§Ú§Ý§Ö§ß§à§Ó§í§Ö §á§Ñ§Ü§Ö§ä§í §Ú §ä§Ü§Ñ§ß§í§Ö §Þ§Ö§ê§Ü§Ú, §á§à§ï§ä§à§Þ§å §à§ß §Ó §à§ã§ß§à§Ó§ß§à§Þ §ß§Ö §ä§â§Ö§Ò§å§Ö§ä §â§å§é§ß§à§Û §à§Ò§â§Ñ§Ò§à§ä§Ü§Ú §ß§Ñ §â§Ñ§ß§ß§Ö§Û §ã§ä§Ñ§Õ§Ú§Ú, §é§ä§à §ã§ß§Ú§Ø§Ñ§Ö§ä §ï§Ü§ã§á§Ý§å§Ñ§ä§Ñ§è§Ú§à§ß§ß§å§ð §ä§â§å§Õ§à§Ö§Þ§Ü§à§ã§ä§î §Ú §Ù§Ñ§ä§â§Ñ§ä§í.
7,§¯§Ö§Ù§Ñ§Ó§Ú§ã§Ú§Þ§à §à§ä §ä§à§Ô§à, §ß§Ñ§ã§Ü§à§Ý§î§Ü§à §Ó§í§ã§à§Ü§Ú §ã§à§Õ§Ö§â§Ø§Ñ§ß§Ú§Ö §Ó§à§Õ§í §Ú §Þ§Ñ§ã§Ý§Ñ §Ú§Ý§Ú §ß§Ñ§ã§Ü§à§Ý§î§Ü§à §ã§Ý§à§Ø§Ö§ß §Þ§Ñ§ä§Ö§â§Ú§Ñ§Ý, §ã§à§Õ§Ö§â§Ø§Ñ§ß§Ú§Ö §Þ§Ñ§ã§Ý§Ñ §Ó §à§Ò§â§Ñ§Ò§à§ä§Ñ§ß§ß§à§Þ §Þ§Ñ§ä§Ö§â§Ú§Ñ§Ý§Ö §Ô§Ñ§â§Ñ§ß§ä§Ú§â§à§Ó§Ñ§ß§ß§à §Ò§å§Õ§Ö§ä §ã§ß§Ú§Ø§Ö§ß§à §Õ§à §å§â§à§Ó§ß§ñ §ß§Ú§Ø§Ö 0,3%, §é§ä§à §ã§à§à§ä§Ó§Ö§ä§ã§ä§Ó§å§Ö§ä §ã§Ñ§Þ§í§Þ §Ó§í§ã§à§Ü§Ú§Þ §ß§Ñ§è§Ú§à§ß§Ñ§Ý§î§ß§í§Þ §ã§ä§Ñ§ß§Õ§Ñ§â§ä§Ñ§Þ §Ù§Ñ§ë§Ú§ä§í §à§Ü§â§å§Ø§Ñ§ð§ë§Ö§Û §ã§â§Ö§Õ§í.
8,§ª§ã§á§à§Ý§î§Ù§à§Ó§Ñ§ß§Ú§Ö §ß§Ö§ã§Ü§à§Ý§î§Ü§Ú§ç §ß§Ñ§Ò§à§â§à§Ó §é§Ö§â§Ö§Õ§å§ð§ë§Ú§ç§ã§ñ §ã§ç§Ö§Þ §â§Ñ§Ò§à§ä§í, §è§Ú§â§Ü§å§Ý§ñ§è§Ú§ñ §Õ§í§Þ§à§Ó§í§ç §Ô§Ñ§Ù§à§Ó, §â§Ö§Ü§å§á§Ö§â§Ñ§è§Ú§ñ §Ú §â§Ö§è§Ú§â§Ü§å§Ý§ñ§è§Ú§ñ §ä§Ö§á§Ý§Ñ, §Ó§í§ã§à§Ü§Ñ§ñ §ã§ä§Ö§á§Ö§ß§î §Ú§ã§á§à§Ý§î§Ù§à§Ó§Ñ§ß§Ú§ñ §ä§Ö§á§Ý§Ñ, §ï§æ§æ§Ö§Ü§ä§Ú§Ó§ß§Ñ§ñ §ï§Ü§à§ß§à§Þ§Ú§ñ §ï§Ü§ã§á§Ý§å§Ñ§ä§Ñ§è§Ú§à§ß§ß§í§ç §â§Ñ§ã§ç§à§Õ§à§Ó. §£ §ä§à §Ø§Ö §Ó§â§Ö§Þ§ñ §á§â§à§Ú§Ù§Ó§à§Õ§Ú§ä§Ö§Ý§î§ß§à§ã§ä§Ú §Þ§à§Ô§å§ä §Ò§í§ä§î §Ò§Ö§ã§Ü§à§ß§Ö§é§ß§à §â§Ñ§ã§ê§Ú§â§Ö§ß§í §ß§Ñ §Þ§Ö§ã§ä§Ö §Ó §ã§à§à§ä§Ó§Ö§ä§ã§ä§Ó§Ú§Ú §ã §â§Ñ§Ò§à§é§Ö§Û §ß§Ñ§Ô§â§å§Ù§Ü§à§Û §á§à§Ý§î§Ù§à§Ó§Ñ§ä§Ö§Ý§ñ.







§±§â§à§Ú§Ù§Ó§à§Õ§Ú§ä§Ö§Ý§î §à§Ò§à§â§å§Õ§à§Ó§Ñ§ß§Ú§ñ §Õ§Ý§ñ §â§Ñ§Ù§Õ§Ö§Ý§Ö§ß§Ú§ñ §Þ§Ñ§ä§Ö§â§Ú§Ñ§Ý§Ñ RSD §â§Ö§Ü§à§Þ§Ö§ß§Õ§å§Ö§ä§ã§ñ §Õ§Ý§ñ §Ó§Ñ§ã§°§Ò§à§â§å§Õ§à§Ó§Ñ§ß§Ú§Ö §Õ§Ý§ñ §ä§Ö§â§Þ§Ú§é§Ö§ã§Ü§à§Û §Õ§Ö§ã§à§â§Ò§è§Ú§Ú §ß§Ö§æ§ä§Ö§ã§à§Õ§Ö§â§Ø§Ñ§ë§Ú§ç §à§ä§ç§à§Õ§à§Ó. §£§í §Þ§à§Ø§Ö§ä§Ö §å§Ù§ß§Ñ§ä§î §Ò§à§Ý§î§ê§Ö§°§Ò§à§â§å§Õ§à§Ó§Ñ§ß§Ú§Ö §Õ§Ý§ñ §ä§Ö§â§Þ§Ú§é§Ö§ã§Ü§à§Û §Õ§Ö§ã§à§â§Ò§è§Ú§Ú §ß§Ö§æ§ä§Ö§ã§à§Õ§Ö§â§Ø§Ñ§ë§Ú§ç §à§ä§ç§à§Õ§à§Ó§±§â§Ö§Ú§Þ§å§ë§Ö§ã§ä§Ó§Ñ §á§â§à§Ú§Ù§Ó§à§Õ§Ú§ä§Ö§Ý§î§ß§à§ã§ä§Ú, §ä§Ö§ç§ß§Ú§é§Ö§ã§Ü§Ú§Ö §á§Ñ§â§Ñ§Þ§Ö§ä§â§í, §à§Ò§Ý§Ñ§ã§ä§Ú §á§â§Ú§Þ§Ö§ß§Ö§ß§Ú§ñ §Ú §Õ§â§å§Ô§Ñ§ñ §Ú§ß§æ§à§â§Þ§Ñ§è§Ú§ñ, §Ó §ä§à §Ø§Ö §Ó§â§Ö§Þ§ñ §Ó§í §ä§Ñ§Ü§Ø§Ö §Þ§à§Ø§Ö§ä§Ö §á§à§ß§ñ§ä§î§°§Ò§â§Ñ§Ò§à§ä§Ü§Ñ §ê§Ý§Ñ§Þ§Ñ (§ß§Ö§æ§ä§î §Ú §Ô§Ñ§Ù)§¥§â§å§Ô§Ñ§ñ §Ú§ß§æ§à§â§Þ§Ñ§è§Ú§ñ §Ú§Ý§Ú §ä§à§Ó§Ñ§â§í §Õ§Ý§ñ §á§â§à§ã§Þ§à§ä§â§Ñ.